Toggle navigation
最新消息
慕朵微風
客房介紹
貼心服務
位置地圖
聯絡我們
訂房專線
02-2687-0033
Toggle nav
首頁
旅遊景點列表
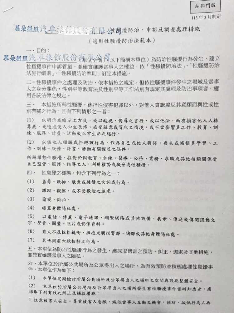
公司性騷擾防治、申訴及調查處理措施
公司性騷擾防治、申訴及調查處理措施
12663
2020-02-01
回上一頁
最新消息